Warning:
JavaScript is turned OFF. None of the links on this page will work until it is reactivated.
If you need help turning JavaScript On, click here.
The Concept Map you are trying to access has information related to:
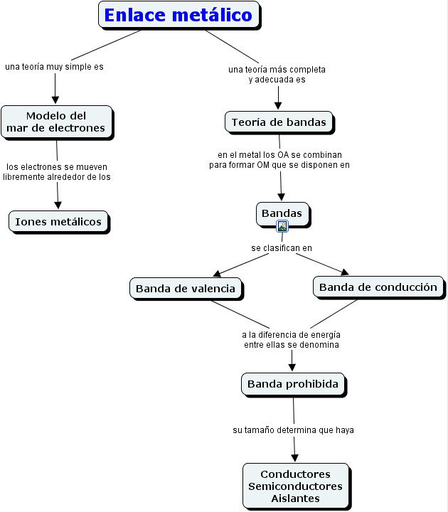
metalico, Modelo del mar de electrones los electrones se mueven libremente alrededor de los Iones metálicos, Teoría de bandas en el metal los OA se combinan para formar OM que se disponen en Bandas, Banda prohibida su tamaño determina que haya Conductores Semiconductores Aislantes, Enlace metálico una teoría muy simple es Modelo del mar de electrones, Bandas se clasifican en Banda de valencia, Banda de valencia a la diferencia de energía entre ellas se denomina Banda prohibida, Bandas se clasifican en Banda de conducción, Banda de conducción a la diferencia de energía entre ellas se denomina Banda prohibida, Enlace metálico una teoría más completa y adecuada es Teoría de bandas